1.思科模拟器,动态路由配置
- 动态路由协议:rip、OSPF、EIGRP、ISIS、BGP…….
- 以下配置rip动态路由 命令:route rip
rip动态路由会互相学习,只有是同时配置rip协议的连接路由器,他们会互相学习
所以只配置我们路由器直连的网段即可network 1.1.1.1,他会学习其他路由器的网段,
学习到的路由表示R,使用 show ip route 查询路由表

配置:
R1(config)#router rip # 开启rip协议
R1(config-router)#network 1.1.1.0 # 宣告1网段
R1(config-router)#network 10.0.0.0 # 宣告10网段
R2(config)#router rip # 开启rip协议
R2(config-router)#network 2.2.2.0 # 宣告2网段
R2(config-router)#network 1.1.1.0 # 宣告1网段
R3(config)#router rip # 开启rip协议
R3(config-router)#network 2.2.2.0 # 宣告1网段
R3(config-router)#network 20.0.0.0 # 宣告10网段
## 配置好后,他们互相学习,学习后他们每个路由器都有4条路由,2条直连,2条为R学习到的路由
## 所以这三台路由器所连的设备,都可以ping通
路由表:
R 1.0.0.0/8 [120/1] via 2.2.2.1, 00:00:23, FastEthernet0/0
2.0.0.0/24 is subnetted, 1 subnets
C 2.2.2.0 is directly connected, FastEthernet0/0
R 10.0.0.0/8 [120/2] via 2.2.2.1, 00:00:23, FastEthernet0/0
11.0.0.0/24 is subnetted, 1 subnets
C 11.22.33.0 is directly connected, FastEthernet0/1
2.网络层次结构七层OSI
*1. 网络拓扑*
网络层次结构
核心层:主要部署路由器设备,用于连接外网线路,还要具备冗余能力
汇聚层:主要部署三层交换设备,用于相应安全访问控制 进行链路汇聚
接入层:主要部署二层交换设备,用于终端设备接入
一层交换机:只支持物理层协议。
二层交换机:支持物理层和数据链路层协议。
三层交换机:支持物理层,数据链路层及网络层协议。

基本网络层次划分标准示意图
*2. 网络类型*
局域网:本地私有的一个网络范围。规模较大的局域网,也会称为园区网。
教室 家庭 公司内 校园
公网: 全球任意一个可以上网的地方都可以直接访问到
城域网:网络的覆盖面积达到了一个城市,就可以称为城域网。
广域网:覆盖面积 达到了全国或全球,就称为广域网,全球最大的广域网就是Internet互联网。
*3. 网络层次模型(OSI7层模型)*
OSI是Open System Interconnection的缩写,意为开放式系统互联。国际标准化组织(ISO)制定了OSI模型,该模型定义了不同计算机互联的标准,是设计和描述计算机网络通信的基本框架。OSI模型把网络通信的工作分为7层,分别是物理层、数据链路层、网络层、传输层、会话层、表示层和应用层。
OSI七层模型功能介绍

OSI 7层模型形象比喻示意图

OSI 7层模型结构示意图
*4. OSI七层模型详解*
应用层
面试题说一下七层模型都有哪七层?

主要就是提供应用程序可以接入网络接口,并根据程序的不同对应不同的接口协议。
表示层

会话层

传输层

负责网络中端到端的连接(TCP、UDP)。
网络层

网络层的主要作用就是路由和寻址,主要接触到的是IP协议,即IP地址。
数据链路层

物理层

Layer1物理层:物理层标准规定了信号、连接器和电缆要求、接口类型、线缆类型、设备(集线器hub)。
单工: (广播电台)通讯时候。只有一方作为发送方,另一方作为接受方
半双工:(对讲机) 通讯的某一时刻,只有一方作为发送方,另一方作为接受方,通讯时刻发生转变,发送方可以变为接收方,接收方可以变为发送方
全双工:(电话) 同一时刻,双方皆可以是发送方,又可以是接收方
3.TCP/IP模型(4层模型)
*1. OSI7层模型与TCP/IP模型(DOD)对应关系*

*2. TCP/IP协议簇相关协议汇总*

*3. 应用层协议介绍*
面试题: 面试官问 ssh默认端口 http默认端口?
FTP 21 明文协议,文件传输协议,基于TCP
TFTP 69 简单文件传输协议,基于UDP
SSH 22 安全外壳协议,远程连接,加密
Telnet 23 明文协议,远程连接 # 连接路由器交换机常用
SNMP 161/162 简单网络管理协议,基于UDP
SMTP 25 简单邮件传输协议,基于TCP
HTTP 80 超文本传输协议
HTTPS 443 超文本传输安全协议
DHCP 67/68/546 动态主机设置协议,C(67),S(68),546(V6)
*4. 主机到主机层协议介绍*
TCP: 传输控制协议,是一种面向连接的、可靠的、基于字节流的传输层通信协议。
特点:面向连接,可靠,传输效率低
应用场景:web浏览器,电子邮件,文件传输程序
外卖员-->快递必须送到我们的手中
UDP: 用户数据报协议,属于无连接的传输协议
特点:无连接、不可靠、快速传输
应用场景:域名系统(DNS),视频流,IP语音(VOIP)
外卖员-->快递放在门口
TCP UDP协议端口号范围 1 - 65535 可用,真正端口号总数为2的16次方=65536
面向连接:是指通信双方在通信时,要事先建立一条通信线路,其有三个过程:建立连接、使用连接和释放连接。
面向无连接:是指通信双方不需要事先建立一条通信线路,而是把每个带有目的地址的包(报文分组)送到线路上,由系统自主选定路线进行传输。
*5. 控制字段介绍*
ACK:表示确认控制字段,确认数据是否接收到
SYN:表示请求建立连接字段,和主机建立连接时使用
FIN:表示请求断开连接字段,和主机断开连接时使用
PSH: 表示有DATA数据传输,PSH为1表示的是有真正的TCP数据包内容被传递
RST: 表示连接重置。一般是在FIN之后才会出现为1的情况,表示的是连接重置。
seq序列号:将大的数据进行拆分后标记序列信息,便于接收方将拆分后的数据信息进行组装,在原有序列号基础上+1进行回复,告知发送方下次再给我发送的数据是什么
注意:传输数据包,没有真正数据信息(三次握手过程),传输数据过程,在三次握手之后。
6 TCP三次握手
7 三次挥手
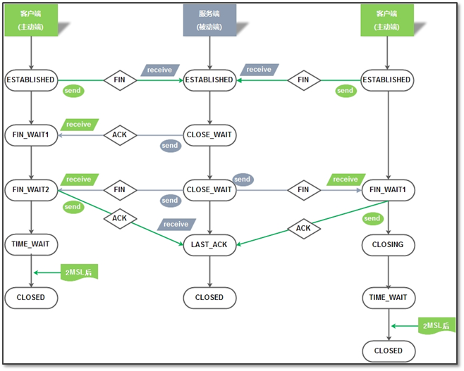
*8. TCP协议的十一种状态集转换*

TCP11种状态集表示含义
客户端发送FIN给服务端-->ESTABLISHED-->FIN_WAIT1第一次等待
服务端收到回复ACK: ESTABLISHED--->CLOSED_WAIT关闭等待
收到后客户端:FIN_WAIT1-->FIN_WAIT2第二次等待
服务端继续回复客户端FIN: CLISED_WAIT--->LAST_ACK
客户端回复确认ACK:FIN_WAIT2-->TIME_WAIT时间等待-->CLOSED状态
最后服务端收到确认ACK: LAST_ACK---> CLOSED
各个状态的意义如下:
CLOSED:初始状态,表示TCP连接是“关闭着的”或“未打开的”。
LISTEN :表示服务器端的某个SOCKET处于监听状态,可以接受客户端的连接。
SYN_RCVD :表示服务器接收到了来自客户端请求连接的SYN报文。在正常情况下,这个状态是服务器端的SOCKET在建立TCP连接时的三次握手会话过程中的一个中间状态,很短暂,基本上用netstat很难看到这种状态,除非故意写一个监测程序,将三次TCP握手过程中最后一个ACK报文不予发送。当TCP连接处于此状态时,再收到客户端的ACK报文,它就会进入到ESTABLISHED状态。
SYN_SENT :这个状态与SYN_RCVD状态相呼应,当客户端SOCKET执行connect()进行连接时,它首先发送SYN报文,然后随即进入到SYN_SENT状态,并等待服务端的发送三次握手中的第2个报文。SYN_SENT状态表示客户端已发送SYN报文。
ESTABLISHED :表示TCP连接已经成功建立。
FIN_WAIT_1 :这个状态得好好解释一下,其实FIN_WAIT_1和FIN_WAIT_2两种状态的真正含义都是表示等待对方的FIN报文。而这两种状态的区别是:FIN_WAIT_1状态实际上是当SOCKET在ESTABLISHED状态时,它想主动关闭连接,向对方发送了FIN报文,此时该SOCKET进入到FIN_WAIT_1状态。而当对方回应ACK报文后,则进入到FIN_WAIT_2状态。当然在实际的正常情况下,无论对方处于任何种情况下,都应该马上回应ACK报文,所以FIN_WAIT_1状态一般是比较难见到的,而FIN_WAIT_2状态有时仍可以用netstat看到。
FIN_WAIT_2 :上面已经解释了这种状态的由来,实际上FIN_WAIT_2状态下的SOCKET表示半连接,即有一方调用close()主动要求关闭连接。注意:FIN_WAIT_2是没有超时的(不像TIME_WAIT状态),这种状态下如果对方不关闭(不配合完成4次挥手过程),那这个FIN_WAIT_2状态将一直保持到系统重启,越来越多的FIN_WAIT_2状态会导致内核崩溃。
TIME_WAIT :表示收到了对方的FIN报文,并发送出了ACK报文。TIME_WAIT状态下的TCP连接会等待2*MSL(Max Segment Lifetime,最大分段生存期,指一个TCP报文在Internet上的最长生存时间。每个具体的TCP协议实现都必须选择一个确定的MSL值,RFC 1122建议是2分钟,但BSD传统实现采用了30秒,Linux可以cat /proc/sys/net/ipv4/tcp_fin_timeout看到本机的这个值),然后即可回到CLOSED可用状态了。如果FIN_WAIT_1状态下,收到了对方同时带FIN标志和ACK标志的报文时,可以直接进入到TIME_WAIT状态,而无须经过FIN_WAIT_2状态。(这种情况应该就是四次挥手变成三次挥手的那种情况)
CLOSING :这种状态在实际情况中应该很少见,属于一种比较罕见的例外状态。正常情况下,当一方发送FIN报文后,按理来说是应该先收到(或同时收到)对方的ACK报文,再收到对方的FIN报文。但是CLOSING状态表示一方发送FIN报文后,并没有收到对方的ACK报文,反而却也收到了对方的FIN报文。什么情况下会出现此种情况呢?那就是当双方几乎在同时close()一个SOCKET的话,就出现了双方同时发送FIN报文的情况,这是就会出现CLOSING状态,表示双方都正在关闭SOCKET连接。
CLOSE_WAIT :表示正在等待关闭。怎么理解呢?当对方close()一个SOCKET后发送FIN报文给自己,你的系统毫无疑问地将会回应一个ACK报文给对方,此时TCP连接则进入到CLOSE_WAIT状态。接下来呢,你需要检查自己是否还有数据要发送给对方,如果没有的话,那你也就可以close()这个SOCKET并发送FIN报文给对方,即关闭自己到对方这个方向的连接。有数据的话则看程序的策略,继续发送或丢弃。简单地说,当你处于CLOSE_WAIT状态下,需要完成的事情是等待你去关闭连接。
LAST_ACK :当被动关闭的一方在发送FIN报文后,等待对方的ACK报文的时候,就处于LAST_ACK状态。当收到对方的ACK报文后,也就可以进入到CLOSED可用状态了。
*9. 因特网层协议介绍*
ICMP Internet控制报文协议。它是TCP/IP协议簇的一个子协议,用于在IP主机、路由器之间传递控制消息。控制消息是指网络通不通、主机是否可达、路由是否可用等网络本身的消息。这些控制消息虽然并不传输用户数据,但是对于用户数据的传递起着重要的作用。
RARP 反向地址转换协议
ARP 地址解析协议,是根据IP地址获取物理地址的一个TCP/IP协议。作用:有效的避免广播风暴的产生
动态ARP:自动完善ARP表信息,会定时更新ARP条目,自动更新ARP表时会消耗服务器性能,适用于主机更换频繁网络。
静态ARP:手工配置ARP表信息,不会实时更新ARP条目,节省服务器性能,适用于主机更换不频繁网络。
*10. 网络接入层介绍*
Ethernet 以太网(Ethernet)是一种计算机局域网技术。
FastEth 快速以太网(Fast Ethernet)是一类新型的局域网,其名称中的“快速”是指数据速率可以达到100Mbps,是标准以太网的数据速率的十倍。
Token Ring 令牌环网(Token Ring)是一种LAN协议,其中所有的工作站都连接到一个环上,每个工作站只能同直接相邻的工作站传输数据。
FDDI 光纤分布式数据接口,在光缆网络上发送数字和音频信号的一组协议。
4.数据包封装与解封装
*封装*
封装过程:由上至下进行封装
应用层、表示层、会话层 PDU 数据
传输层:分段 TCP协议
网络层:打包 TCP协议+IP地址
数据链路层:成帧 TCP协议+IP地址+MAC地址
物理层:位 数据成为比特

*解封装*
拆包过程:由下至上进行拆包
物理层:位 比特
数据链路层:查看MAC地址
网络层:查看IP地址
传输层:查看TCP协议
前三层:数据内容
不知名端口:1024以上的端口称为不知名端口
cat /proc/sys/net/ipv4/ip_local_port_range

5.DNS解析过程
DHCP原理图


家用路由器DHCP设置
DNS称为域名系统,在网站运行中起到了至关重要的作用,主要作用是负责把网站域名解析为对应的IP地址。
一般域名提供商,提供的dns服务器,都是走udp53端口的。
DNS解析过程
*域名是什么 ?*
举个例子,https://www.baidu.com,这个其实并不是域名,其中https是指协议,去掉https后,www.baidu.com.(注意最后面有一个点号)才是真正的域名。
每个域名的最后面都有一个点号 "." 表示根域名,为了方便在实际使用的时候被省略了。
根域名的下一级就是顶级域名了,.com 也就是顶级域名,常见的顶级域名后缀有.com、.cn、.net、.org 等,这些都是固定的,用户不能自己修改,只能选择。
顶级域名的下一级又是权威域名,如baidu.com中的.baidu,这个权威域名就是我们自己可注册的域名。
www.baidu.com www.weibo.com www.linuxnc.com
顶级域名下就是主机名了,www是指主机名,这个是我们可以自己定义的,通常在http服务器如nginx中可以修改。
http https 协议
.com .cn .org .net. ... 顶级域名
baidu sina weibo linuxnc 权威域名
www.baidu.com --->显示百度的主页
news.baidu.com--->显示的百度的新闻页面
www.baidu.com的www news.baidu.com 的news 表示主机名 表示不同的业务 不同的页面
.com.
.cn.
.org.
.是根域名
*域名解析过程分析*
下面就还以www.baidu,com这个网址来分析一下dns的解析过程。
当浏览器拿到输入的www.baidu.com后,首先会去浏览器的dns缓存中去查询是否有对应记录,如果查询到记录就可以直接返回ip地址,完成解析。
如果浏览器没有缓存,那就再去查询操作系统的缓存,同样的,如果查询到记录就可以直接返回ip地址,完成解析。
如果操作系统也没有缓存,那就再去查看本地hosts文件,Windows下host文件一般位于 "C:\Windows\System32\drivers\etc"。
近几年网上流传的通过修改本地host文件来避免双11女友剁手的段子,其实就是将淘宝的支付接口解析到错误的ip地址,从而导致支付不成功。
如果本地host文件也没有相应记录,那就需要求助于本地dns服务器了,所以应该要知道本地dns的ip地址。
Linux本地DNS: 223.5.5.5 LocalDNS LDNS
本地dns服务器ip地址一般是由本地网络服务商如移动、电信提供,一般是通过DHCP自动分配,当然你也可以自己手动配置。目前用的比较多的是谷歌提供的公用dns 8.8.8.8和国内的公用dns 114.114.114.114及阿里的223.5.5.5。
你之前可能有遇到过电脑可以正常上QQ但是就是不能打开网页的怪现象,这种情况大多数可能就是dns域名解析出问题了,你可以尝试手动把dns设置为公用dns。
找到本地dns后,它也会先去查询一遍它自己的缓存,如果有记录就返回,如果没有记录,它将开始要去我们前面提到的根域名服务器查询了。注意由于根域名服务器ip地址一般都是固定的,所以本地dns服务器一般都内置了根域名服务器ip地址。https://www.uedbox.com/post/50977/
目前全球一共有13个根域名服务器(这里并不是指13台服务器,是指13个ip地址,按字母a-m编号),为了能更高效完成全球所有域名的解析请求,根域名服务器本身并不会直接去解析域名,而是会把不同的解析请求分配给下面的其他服务器去完成,下面是dns域名系统的树状结构图。

注意dns域名服务器一般分三种,分别是根域名服务器(.)、顶级域名服务器(.com)、权威域名服务(.baidu.com) 。
当根域名接收到本地dns的解析请求后,发现是后缀是.com,于是就把负责.com的顶级域名服务器ip地址返给本地dns。
本地dns拿着返回的ip地址再去找到对应的顶级域名服务器,顶级域名又把负责该域名的权威服务器ip返回去。
本地dns又拿着ip去找对应的权威服务器,权威服务器最终把对应的主机ip的解析记录(俗称A记录)返回给本地dns。
本地dns会将解析后的ip地址信息进行缓存,缓存好将A记录信息返回给客户端。
客户端收到本地dns响应的A记录信息,会将A记录缓存到本地,然后使用解析后的ip地址访问www.baidu.com。
至此就完成了域名解析的全过程。
下面用一张图来展示上面迭代查询的过程。

解析期间涉及到两个特殊查询:
客户端---本地dns服务器:递归查询
本地dns服务器---根域名服务器 顶级域名服务器 权威域名服务器:迭代查询
所谓递归查询过程就是 “查询的递交者” 更替, 而迭代查询过程则是 “查询的递交者”不变。
A记录:
从域名到IP的解析过程,被称为A记录;www.baidu.com---1.1.1.1
获取A记录命令方法:yum -y install bind-utils
1) dig www.baidu.com
dig @223.5.5.5 www.baidu.com +trace ---显示完整DNS解析过程
2) nslookup www.baidu.com
3) host www.baidu.com
4) ping www.baidu.com
面试题:
1.浏览器输入www.baidu.com 查询浏览器缓存 有返回IP 没有则查询本地的HOSTS
2.如果HOSTS有返回IP 如果没有继续查询本地的DNS
3.本地DNS一般是我们自己配置的比如223.5.5.5 8.8.8 114.114.114.114,查询本地DNS是否有对应的IP 如果有返回给浏览器 如果没有则查询.根服务器
----------1-3过程称为递归查询---------------
4.根服务器不存储域名解析,会给LDNS返回顶级域.com的服务器IP地址
5.LDNS重新请求.com域名服务器 .com不存在域名解析 .com会返回权威域名服务器的IP地址给LDNS
6.LDNS重新请求baidu.com权威域名服务器,权威域名服务器就是我们自己配置的A记录解析,将A记录对应的IP地址返回给LDNS
7.LDNS拿到后自己缓存一份 返回给浏览器一份
8.浏览器和拿到的百度服务器IP地址建立连接
---------迭代查询 有去有回
1.浏览器--->本地HOSTS-->LDNS--->
2.LDNS--->根 根返回 顶级域.com
3.LDNS--->顶级域 顶级域返回权威域
4.LDNS--->权威域服务器 权威域名返回 A记录解析对应的服务器IP地址
5.浏览器-->百度IP建立连接
重点:
1.安装模拟器 配置静态和动态路由 实现不同网段通信 练习
2.OSI七层模型 重点掌握
3.DNS解析流程 重点掌握
6.三次握手与四次挥手
TCP三次握手
TCP三次握手过程如下图所示:

服务端:
CLOSED--->启动服务LISTEN监听
客户端:
CLOSED--->发送第一个请求后 SYN_SENT
服务端:
LISTEN--->第一次响应客户端后 SYN_RCVD 同步已发送状态
客户端:
SYN_SENT-->发送第三次数据包后 ESTABLISHED建立连接状态
服务端:
SYN_RCVD-->收到客户端第三次数据后ESTABLISHED 建立连接
TCP是面向连接的,无论哪一方向另一方发送数据之前,都必须先在双方之间建立一条连接。
刚开始, 客户端和服务器都处于CLOSED状态.
此时, 客户端向服务器主动发出连接请求, 服务器被动接受连接请求.
1. TCP服务器进程先创建传输控制块TCB, 时刻准备接受客户端进程的连接请求, 此时服务器就进入了LISTEN(监听)状态.
2. TCP客户端进程也是先创建传输控制块TCB, 然后向服务器发出连接请求报文,此时报文首部中的同步标志位SYN=1, 同时选择一个初始序列号seq = x, 此时TCP客户端进程进入了SYN-SENT(同步已发送状态)状态。TCP规定, SYN报文段(SYN=1的报文段)不能携带数据,但需要消耗掉一个序号。
3. TCP服务器收到请求报文后, 如果同意连接, 则发出确认报文。确认报文中的ACK=1, SYN=1, 确认序号是x + 1, 同时也要为自己初始化一个序列号seq = y, 此时TCP服务器进程进入了SYN-RCVD(同步收到)状态。这个报文也不能携带数据, 但是同样要消耗一个序号。
4. TCP客户端进程收到确认后还要向服务器给出确认。确认报文的ACK=1,确认序号是y + 1,自己的序列号是x + 1.
5. 此时TCP连接建立,客户端进入ESTABLISHED(已建立连接)状态。当服务器收到客户端的确认后也进入ESTABLISHED状态,此后双方就可以开始通信了。
举个栗子:
TCP三次握手好比在一个夜高风黑的夜晚,你一个人在小区里散步,不远处看见小区里的一位漂亮妹子迎面而来,但是因为路灯有点暗等原因不能100%确认,所以要通过招手的方式来确定对方是否认识自己。
你首先向妹子招手(syn),妹子看到你向自己招手后,向你点了点头挤出了一个微笑(ack)。同时妹子也向你招了招手(syn),你看到妹子向自己招手后知道对方是在寻求自己的确认,于是也点了点头挤出了微笑(ack)。
于是两人加快步伐,走到了一起。
我们来回顾一下,这个过程中总共有四个动作,
你招手
妹子点头微笑
妹子招手
你点头微笑
其中妹子连续进行了两个动作,先是点头微笑(回复对方),然后再次招手(寻求确认),实际上我们可以将这两个动作合成一个动作,招手的同时点头和微笑(syn+ack)。于是这四个动作就简化成了三个动作。
你招手
妹子点头微笑并招手
你点头微笑
这就是三次握手的本质,中间的一次动作是两个动作的合并。通过这个案例,不知你对TCP三次握手,有没有进一步的理解。
A向B 发送SYN请求建立连接,发送第一个数据包seq=x来表示
B向A 回复 ACK=1包收到了,SYN=1我也想和你建立连接,发送给你第一个数据包seq=y来表示,确认下次你应该给我发送第二个数据包 Ack=x+1
A向B 回复 ACK=1包收到了,给你发送第二个数据包seq=x+1,你下次应该给我第二个数据包 Ack=y+1
三次握手成功建立
1.子龙请求和仓姐姐搞对象SYN=1,并且给仓姐姐送了第一个礼物seq=x
2.仓姐姐回复子龙,信息收到了ACK=1,我也想和你搞对象SYN=1,并且给你送了第一个礼物seq=y,告诉你下次应该给我送第二个礼物了 Ack=x+1
3.子龙确认收到信息ACK=1,并且给苍姐姐送了第二个礼物seq=x+1,告诉苍姐姐下次应该给我第二个礼物了Ack=y+1
4.子龙和仓姐姐建立连接 快乐在一起。
上午重点:
1.动态路由
2.OSI七层模型
3.DNS解析流程
4.TCP三次握手
周末: 手动起来。练习题 笔试题,记忆。

为什么要三次握手
为了防止已失效的连接请求报文段突然又传送到了服务端,因而产生错误。
举个栗子:
“已失效的连接请求报文段”的产生在这样一种情况下:客户端发出的第一个连接请求报文段并没有丢失,而是在某个网络结点长时间的滞留了,以致延误到连接释放以后的某个时间才到达服务端。本来这是一个早已失效的报文段。但服务端收到此失效的连接请求报文段后,就误认为是客户端再次发出的一个新的连接请求。于是就向客户端发出确认报文段,同意建立连接。假设不采用“三次握手”,那么只要服务端发出确认,新的连接就建立了。由于现在客户端并没有发出建立连接的请求,因此不会理睬服务端的确认,也不会向服务端发送数据。但服务端却以为新的运输连接已经建立,并一直等待客户端发来数据。这样,服务端的很多资源就白白浪费掉了。采用“三次握手”的办法可以防止上述现象发生。例如刚才那种情况,客户端不会向服务端的确认发出确认。服务端由于收不到确认,就知道客户端并没有要求建立连接。”
这就很明白了,防止了服务器端的一直等待而浪费资源。
TCP四次挥手
数据传输完毕后,双方都可以释放连接.
此时客户端和服务器都是处于ESTABLISHED状态,然后客户端主动断开连接,服务器被动断开连接.
1. 客户端进程发出连接释放报文,并且停止发送数据。
释放数据报文首部,FIN=1,其序列号为seq = u(等于前面已经传送过来的数据的最后一个字节的序号加1),此时客户端进入FIN-WAIT-1(终止等待1)状态。 TCP规定,FIN报文段即使不携带数据,也要消耗一个序号。
2. 服务器收到连接释放报文,发出确认报文,ACK=1,确认序号为 u + 1,并且带上自己的序列号seq = v,此时服务端就进入了CLOSE-WAIT(关闭等待)状态。
TCP服务器通知高层的应用进程,客户端向服务器请求了断开连接,这时候处于半关闭状态,即客户端已经没有数据要发送了,但是服务器若发送数据,客户端依然要接受。这个状态还要持续一段时间,也就是整个CLOSE-WAIT状态持续的时间。
3. 客户端收到服务器的确认请求后,此时客户端就进入FIN-WAIT-2(终止等待2)状态,等待服务器发送连接释放报文(在这之前还需要接受服务器发送的最终数据)
4. 服务器将最后的数据发送完毕后,就向客户端发送连接释放报文,FIN=1,确认序号为v + 1,由于在半关闭状态,服务器很可能又发送了一些数据,假定此时的序列号为seq = w,此时服务器就进入了LAST-ACK(最后确认)状态,等待客户端的确认。
5. 客户端收到服务器的连接释放报文后,必须发出确认,ACK=1,确认序号为w + 1,而自己的序列号是u + 1,此时客户端就进入了TIME-WAIT(时间等待)状态。注意此时TCP连接还没有释放,必须经过2∗MSL(最长报文段寿命)的时间后,当客户端撤销相应的TCB后,才进入CLOSED状态。
6. 服务器只要收到了客户端发出的确认,立即进入CLOSED状态。同样,撤销TCB后,就结束了这次的TCP连接。可以看到,服务器结束TCP连接的时间要比客户端早一些。
小知识点:在网络传输层,tcp模块中有一个tcb(传输控制模块,transmitcontrolblock),它用于记录tcp协议运行过程中的变量。对于有多个连接的tcp,每个连接都有一个tcb。tcb结构的定义包括这个连接使用的源端口、目的端口、目的ip、序号、应答序号、对方窗口大小、己方窗口大小、tcp状态、top输入/输出队列、应用层输出队列、tcp的重传有关变量。
A向B发送 FIN断开请求
B向A发送 ACK确认收到你的断开请求
B向A发送 FIN断开请求
A向B发送 ACK确认
四次挥手
1.子龙向仓姐姐 我要和你分手 FIN
2.仓姐姐确认收到信息 ACK
3.仓姐姐回复子龙 我要和你分手 FIN
4.子龙向苍姐姐回复 好的 ACK分吧

为什么要四次分手?
那四次分手又是为何呢?TCP协议是一种面向连接的、可靠的、基于字节流的传输层通信协议。TCP是全双工模式,这就意味着,当主机1发出FIN报文段时,只是表示主机1已经没有数据要发送了,主机1告诉主机2,它的数据已经全部发送完毕了;但是,这个时候主机1还是可以接受来自主机2的数据;当主机2返回ACK报文段时,表示它已经知道主机1没有数据发送了,但是主机2还是可以发送数据到主机1的;当主机2也发送了FIN报文段时,这个时候就表示主机2也没有数据要发送了,就会告诉主机1,我也没有数据要发送了,主机1收到主机2的FIN报文段时,回复ACK,表示知道主机2也没有数据传输了,之后彼此就会愉快的中断这次TCP连接。
为什么TIME_WAIT 状态还需要等2*MSL秒之后才能返回到CLOSED 状态呢?
因为虽然双方都同意关闭连接了,而且握手的4个报文也都发送完毕,按理可以直接回到CLOSED状态(就好比从SYN_SENT状态到ESTABLISH状态那样),但是我们必须假想网络是不可靠的,你无法保证你最后发送的ACK报文一定会被对方收到,就是说对方处于LAST_ACK状态下的SOCKET可能会因为超时未收到ACK报文,而重发FIN报文,所以这个TIME_WAIT状态的作用就是用来重发可能丢失的ACK报文。
7.ip与子网掩码
IP地址
***1. IP地址基本概念* **
IP地址(Internet Protocol Address)是指互联网协议地址,又译为网际协议地址。
IP地址在网络层将不同的物理网络地址统一到了全球唯一的IP地址上(屏蔽物理网络差异),是唯一标识互联网上计算机的逻辑地址(相当于手机号码,可以通过唯一的手机号码找到手机),所以IP地址也被称为互联网地址(可见其重要性)。
*2. IP地址格式*
我们目前常用的IPv4中规定,IP地址长度为32位二进制,在表示时,一般将32位地址拆分为4个8位二进制,再转为4个十进制数表示,每个数字之间用点隔开,如127.0.0.1(localhost),这种描述方式被称为“点-数表示法” 点分十进制。
11111111 11111111 11111111 11111111
255.255.255.255
0 0 0 0 0 0 0 1 二进制
1 十进制
0 0 0 0 0 0 1 0
2 十进制
0 0 0 0 0 0 1 1
3 十进制
1 1 1 1 1 1 1 1
128 64 32 16 8 4 2 1
1 0 0 0 0 0 0 0 ==== 十进制 128
0 1 0 0 0 0 0 0 ==== 十进制 64
全为1为 255 == 8个1
子网掩码: 255.255.255.0
11111111 11111111 11111111 00000000 /24
二进制转换十进制: 每位为1的相加
1 0 0 1 1 0 1 0
128 0 0 16 8 0 2 0
128+16+8+2=154
1 0 0 1 0 1 0 0
128+16+4=148
十进制转二进制: 对每位为1的相减 做减法运算
172 十进制 转换成二进制
172-128=44
44-32=12
12-8=4
4-4=0
1 0 1 0 1 1 0 0
IP地址层次:分为网络号和主机号两个层次。网络号表示主机所属网络,主机号表示主机本身。网络号与主机号的位数与IP地址分类有关。

IP地址十进制与二进制对应关系


*3. IP地址分配*
IP地址分配的基本原则是:要为同一网络(子网、网段)内不同主机分配相同的网络号,不同的主机号。
*4. IP地址类型*
#公有地址
公有地址(Public address)由Inter NIC(Internet Network Information Center因特网信息中心)负责。这些IP地址分配给注册并向Inter NIC提出申请的组织机构。通过它直接访问因特网。全球唯一,不能出现重复.
#私有地址
私有地址(Private address)属于非注册地址,专门为组织机构内部使用。缓解了地址枯竭 是可以重复使用的(不同局域网内)
#以下列出留用的内部私有地址
A类 10.0.0.0--10.255.255.255
10.0.0.1-10.0.0.254
10.0.1.1=10.0.1.254
10.0.2.1=10.0.2.254
10.1.0.1=10.1.0.1=10.1.0.254
B类 172.16.0.0--172.31.255.255
172.16.0.1-172.16.0.254
172.16.1.1-172.16.1.254
11111111=255
C类 192.168.0.0--192.168.255.255
192.168.0.1-192.168.0.254
192.168.1.1-192.168.1.254
192.168.2.1-192.168.2.254
需要实现配置私网地址的服务器可以访问外网(互联网)???
NAT --- 网络地址转换技术(化妆),将私网地址转换为公网地址
*5. IP地址常见分类*
#A类IP地址
一个A类IP地址是指, 在IP地址的四段号码中,第一段号码为网络号码,剩下的三段号码为本地计算机的号码。如果用二进制表示IP地址的话,A类IP地址就由1字节的网络地址和3字节主机地址组成,网络地址的最高位必须是“0”。A类IP地址中网络的标识长度为8位,主机标识的长度为24位,A类网络地址数量较少,有126个网络,每个网络可以容纳主机数达1600多万台。
A类IP地址 地址范围1.0.0.1到127.255.255.254 (二进制表示为:00000001 00000000 00000000 00000001 - 01111111 11111111 11111111 11111110)。最后一个是广播地址。
A类IP地址的子网掩码为255.0.0.0,每个网络支持的最大主机数为256的3次方-2=16777212台。
#B类IP地址
一个B类IP地址是指,在IP地址的四段号码中,前两段号码为网络号码。如果用二进制表示IP地址的话,B类IP地址就由2字节的网络地址和2字节主机地址组成,网络地址的最高位必须是“10”。B类IP地址中网络的标识长度为16位,主机标识的长度为16位,B类网络地址适用于中等规模的网络,有16384个网络,每个网络所能容纳的计算机数为6万多台。
B类IP地址地址范围128.0.0.1-191.255.255.254 (二进制表示为:10000000 00000000 00000000 00000001----10111111 11111111 11111111 11111110)。 最后一个是广播地址。
B类IP地址的子网掩码为255.255.0.0,每个网络支持的最大主机数为256的2次方-2=65534台。
#C类IP地址
一个C类IP地址是指,在IP地址的四段号码中,前三段号码为网络号码,剩下的一段号码为本地计算机的号码。如果用二进制表示IP地址的话,C类IP地址就由3字节的网络地址和1字节主机地址组成,网络地址的最高位必须是“110”。C类IP地址中网络的标识长度为24位,主机标识的长度为8位,C类网络地址数量较多,有209万余个网络。适用于小规模的局域网络,每个网络最多只能包含254台计算机。
C类IP地址范围192.0.0.1-223.255.255.254 (二进制表示为: 11000000 00000000 00000000 00000001 - 11011111 11111111 11111111 11111110)。
C类IP地址的子网掩码为255.255.255.0,每个网络支持的最大主机数为256-2=254台
#D类地址用于多点广播(Multicast)。
D类IP地址在历史上被叫做多播地址(multicast address),即组播地址。在以太网中,多播地址命名了一组应该在这个网络中应用接收到一个分组的站点。多播地址的最高位必须是“1110”,范围从224.0.0.0到239.255.255.255。
#E类IP地址
以“llll0”开始,为将来使用保留。
*6. 特殊的IP地址*
1.每一个字节都为0的地址(“0.0.0.0”)对应于当前主机;
2.IP地址中的每一个字节都为1的IP地址(“255.255.255.255”)是当前子网的广播地址;
3.IP地址中凡是以“11110”开头的E类IP地址都保留用于将来和实验使用。
4.IP地址中不能以十进制“127”作为开头,该类地址中数字127.0.0.1到127.255.255.255用于回路测试,如:127.0.0.1可以代表本机IP地址,用“http://127.0.0.1”就可以测试本机中配置的Web服务器。
5.169.254.0.0~169.254.255.255,是开启了dhcp服务的设备但又无法获取到dhcp的会随机使用这个网段的ip
总结: 3类
A类 前1位网络位置 后三位主机位
127.0.0.1 127.255.255.254
B类: 前2位网络位置 后2位主机位
130.0.0.1 130.0.255.254
C类: 前3位网络位置 后1位为主机位
192.168.13.1 192.168.13.254
子网掩码
子网掩码又叫网络掩码、地址掩码
上面我们说到IP地址分为网络号与主机号,但是路由如何区分网络号与主机号呢?就需要通过子网掩码。子网掩码必须与IP地址结合使用,A、B、C类的子网掩码分别为255.0.0.0,255.255.0.0与255.255.255.0(网络号字节为255,主机号字节为0)。
也就是说给你一个IP地址,那么怎么知道它的网络号和主机号各是多少位呢?
如果不指定,就不知道哪些位是网络号、哪些是主机号,这就需要通过子网掩码来实现
子网掩码的重要作用:就是将某个IP地址划分成网络地址和主机地址两部分。
子网掩码的位数就是网络的位数。A类网络的网络位数是8位,子网掩码就是255.0.0.0,B类网络的网络位数是16位,子网掩码是255.255.0.0,C类是24位,255.255.255.0。
*1. 例1:不同子网下的主机能否直接通信(是否在同一网络/段下)*
假设两个IP地址分别是172.20.0.18和172.20.1.16,子网掩码都是255.255.255.0。
我们可以知道两者的网络标识分别是172.20.0和172.20.1,无法直接通信,也就无法PING通。要想能相互通信,需要将子网掩码改成255.255.0.0
*2. 如何理解172.20.1.0/18*
11111111 11111111 11000000 00000000
255.255.192.0
为什么要子网划分
一个大的地址范围区域,你不进行划分的时候,会造成地址浪费
一个大的地址范围区域,可能会产生大量广播风暴,影响主机性能
一个大的地址访问区域,可能会造成网关路由器负载过高
将一个大的网段切割成一个一个小的局域网段,就称为子网划分
一个网段中可以有多少个地址=2的n次方-2 n表示的就是这个网段中有多少个主机位
-2 表示网络地址不能用 表示广播地址不能用
一个局域网中的地址在使用时要预留一个作为网关地址
重点掌握:
动态路由RIP协议 3台路由器
OSI七层模型 应用层 表示层 会话层 传输层 网络层 数据链路层 物理层
TCP三次握手
为什么要三次握手
TCP四次挥手
DNS解析流程

网络位向右移动,占用主机位,即向主机位借位,生成新的网络位
其中/16就表示了子网掩码所指定的网络位个数,A类一般是/8 B类一般是/16 C类/24



运营商或者领导给我们一个IP地址加子网掩码我们必须要知道可配置的IP地址范围
116.63.0.10/29 网关: 116.63.0.9
https://www.36130.com/subnetmask/
网关: 116.63.0.9

8.需要掌握
动态路由RIP协议 3台路由器
OSI七层模型
TCP三次握手
为什么要三次握手
TCP四次挥手
DNS解析流程